导入数据...
⠀⠀首页...
到西部去,到基层去,到祖国和人民最需要的地方去——西部计划政策解读
时间:2024-03-27 23:42:57   来源:数字影视学院—四川文化艺术学院   查看:1407


到西部去,到基层去,

到祖国和人民最需要的地方去

—西部计划政策解读

西部计划全称大学生志愿服务西部计划,是“高校毕业生基层培养计划”相关政策,由团中央、教育部、财政部、人力资源和社会保障部联合实施,针对普通高等学校应届毕业生或在读研究生到西部基层开展为期1至3年的志愿服务。按照公开招募、自愿报名、组织选拔、集中派遣的方式,每年招募一定数量的普通高等学校应届毕业生或在读研究生,到西部基层开展为期1—3年的教育、卫生、农技、扶贫等志愿服务。接下来,我们通过几个常见的问题带你走进西部计划。


问:西部计划是不是只有边远地区?

答:西部计划服务地区包括河北、山西、内蒙古、吉林、黑龙江、安徽、江西、河南、湖北、湖南、广西、海南、重庆、四川、贵州、云南、西藏、陕西、甘肃、青海、宁夏、新疆和新疆生产建设兵团,共22个省(区、市)。除了沿海和发达地区,其他基本被囊括在内。


问:参与西部计划有没有补贴,会有什么其他保障

答:志愿者服务期间中央财政给予一定补贴,生活补贴为每人每月1000元。同时根据所在服务地享受艰苦边远地区津贴,按月发放。服务单位会为志愿者提供住宿等必要的生活条件。

此外,还有以下保障:

1.志愿者服务期至少满1年且考核合格的,可以应届高校毕业生身份报考公务员。报考公务员的,同等条件下,优先录取。

2.志愿者服务期满2年考核合格的,3年内报考研究生,初试总分加10分;同等条件下,优先录取。

3.西部计划志愿者在服务期间,办理大学生志愿服务西部计划志愿者综合保障险。

问:西部计划具体有哪些服务项目?

答:支教、支医、支农,服务内容及招募对象具体如下:

1.支教。志愿者主要在西部地区贫困县的乡镇中小学校从事为期1—2年的教育和教学管理工作。

招募对象:应届高校毕业生、在读研究生,师范类专业优先选拔。

2.支医。志愿者主要在西部地区贫困县的乡镇卫生院以及部分县级医院、防疫站从事为期1—2年的医疗卫生工作。

招募对象:医学类专业应届高校毕业生、在读研究生。

3.支农。志愿者主要在西部地区贫困县的乡镇农业(林业、水利)技术站从事为期1—2年的农业科技、扶贫工作。

招募对象:农业、林业、水利等专业的应届高校毕业生、在读研究生。

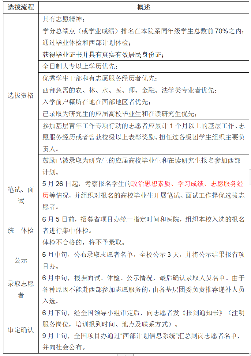
问:具备怎样的资质才可以参加西部计划?具体流程是怎样的?

答:我们通过一个表格,告诉你答案:




去年是西部计划实施20周年。20年来,西部计划已累计招募派遣46.5万余名大学生志愿者在2000多个县(市、区、旗)基层服务。西部缺氧,但不缺信仰。广大青年把青春的热血挥洒在西部,挥洒在基层,挥洒在中国的大地上,奏响了一曲曲昂扬向上的青春之歌。

如果你对高校毕业生基层培养计划感兴趣,请关注我们,接下来我们还会进行三支一扶、特岗教师等内容进行推送。最后,祝大家一鸣从此始,相望青云端!

点击文末阅读原文,即可进入西部计划官网,了解更多信息。(链接:https://xibu.youth.cn/)